Почему мы говорим «утро вечера мудренее»? Учёные выяснили, какая фаза сна рождает гениальные идеи
Представьте, что вы часами бьётесь над сложной задачей. Вы перепробовали все очевидные подходы, но решение ускользает, словно спрятавшись за невидимой стеной. Знакомое чувство, не правда ли? В такой момент часто советуют: «Переспи с этой мыслью». И вот, проснувшись утром или даже после короткого дневного сна, вы вдруг видите ответ — ясный, простой и до смешного очевидный. Это и есть то самое «Эврика!», момент озарения.
Долгое время этот феномен оставался скорее бытовой мудростью, чем научным фактом. Но что, если мы скажем вам, что учёные вплотную подобрались к разгадке этого механизма? Новое исследование проливает свет на то, какая именно фаза сна может стать катализатором для нашего творческого гения. И, как оказалось, секрет не в том, чтобы просто заснуть, а в том, чтобы сделать это правильно.
Лаборатория озарений: как поймать «Эврику»?
Чтобы понять, как сон влияет на креативность, учёным из Института человеческого развития им. Макса Планка пришлось проявить собственную изобретательность. Как можно измерить момент озарения в лабораторных условиях?
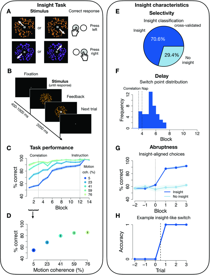
Для этого они разработали хитрый тест. Участникам эксперимента показывали на экране сотни наборов быстро мелькающих точек и просили определить направление их движения. Задача была монотонной и довольно утомительной. Но в ней был скрытый секрет: через некоторое время цвет точек начинал незаметно подсказывать правильный ответ. Это была та самая элегантная закономерность, которую предстояло обнаружить.
Некоторые участники (около 15 человек) раскусили этот трюк почти сразу. Но самое интересное началось потом. Оставшимся 75 добровольцам, которые так и не нашли простого решения, предложили 20-минутный перерыв на сон в тихой тёмной комнате. Всё это время их мозговая активность тщательно отслеживалась с помощью электроэнцефалограммы (ЭЭГ).
Расшифровывая язык сна
Именно здесь и кроется ключ к разгадке. Сон — это не просто «отключение» мозга. Это сложный, структурированный процесс, состоящий из нескольких стадий. Для нашего рассказа важны две из них:
- Стадия N1 (дремота): Это самый поверхностный сон, пограничное состояние между бодрствованием и сном. Вы легко можете проснуться от малейшего шума. Именно в этой фазе, как считается, черпали вдохновение Томас Эдисон и Сальвадор Дали, засыпая с предметом в руке, который, падая, будил их в момент полного расслабления. Они верили, что именно эта «полудрёма» рождает самые смелые идеи.
- Стадия N2 (лёгкий сон): Это уже полноценный, но ещё не глубокий сон. Мозговая активность замедляется, но в ней появляются характерные вспышки — так называемые сонные веретёна. Учёные полагают, что эти вспышки играют важнейшую роль в обработке и упорядочивании воспоминаний, полученных за день. Мозг как бы «архивирует» информацию: отсеивает ненужное и укрепляет важные нейронные связи.
После 20-минутного отдыха участников вернули к заданию с точками. И результаты оказались поразительными.
Сладкая дрёма креативности
Выяснилось, что вероятность найти скрытую закономерность напрямую зависела от глубины сна.
- Среди тех, кто не смог уснуть, решение нашли 55%.
- Среди тех, кто достиг лишь поверхностной стадии N1 (стадии Эдисона), — 63%.
- А вот среди тех, кто погрузился в стадию N2 с её сонными веретёнами, озарение посетило целых 85%!
Цифры говорят сами за себя. Похоже, именно стадия N2 стала тем самым «сладким пятном» для креативного прорыва. Почему? Одна из гипотез, озвученная исследователем Аникой Лёве, заключается в том, что во время этой фазы мозг проводит генеральную уборку. Он активно «просеивает» полученную информацию, отделяя зёрна от плевел. Когда мы просыпаемся, весь информационный шум, который мешал нам увидеть суть, оказывается отфильтрован. Остаётся лишь чистое, элегантное решение. Мозг как бы говорит нам: «Я тут всё перебрал, пока ты отдыхал. Вот же оно, смотри!»
Щепотка здорового скепсиса
Однако, как и в любой хорошей научной истории, здесь не всё так однозначно. Научное сообщество встретило выводы с интересом, но и с долей осторожности.
Например, Дельфина Удьетт из Парижского института мозга, чья команда ранее получала лучшие результаты после стадии N1, предполагает, что всё зависит от типа задачи. Возможно, для логических головоломок, где нужно найти скрытое правило, идеальна стадия N2, а для более абстрактного, художественного творчества лучше подходит пограничная дремота N1.
Другой важный момент — классическая научная дилемма: «причина или совпадение?». Бьорн Раш из Фрибурского университета справедливо замечает, что участники не были случайным образом «назначены» на ту или иную стадию сна. А что, если люди, способные быстро и легко заснуть в незнакомой обстановке (да ещё и в кресле из IKEA, как иронично подметил учёный), просто от природы обладают более развитой интуицией и способностью к озарениям?
Так что же делать, если вы зашли в тупик?
Это исследование, безусловно, не даёт универсального рецепта гениальности. Но оно даёт нечто большее — научное обоснование старой доброй мудрости. Оно показывает, что короткий дневной сон — это не признак лени, а мощный когнитивный инструмент.
Так что в следующий раз, когда вы столкнётесь с неразрешимой, на первый взгляд, проблемой, попробуйте не бороться с ней из последних сил. Вместо этого дайте своему мозгу 20-30 минут на то, чтобы он сам навёл порядок. Возможно, именно во время этой короткой паузы, где-то между явью и глубоким сном, ваш внутренний архивариус отыщет тот самый ключ, который откроет дверь к блестящему решению.













