Долгое время считалось, что бактерии — это существа, которые живут и размножаются исключительно бесполым путем, просто клонируя себя. Мол, никакой там любви-моркови, только деление клетки и передача идентичного генетического материала потомству. Но так ли все просто в этом микромире? Новые исследования, кажется, ставят под сомнение этот устоявшийся взгляд, намекая на то, что у бактерий все-таки есть что-то вроде «половой жизни».
Да-да, вы не ослышались. Речь, конечно, не идет о романтических свиданиях при свечах и обмене клятвами верности. Но, как утверждают ученые, бактерии активно обмениваются генетическим материалом, что играет ключевую роль в формировании и поддержании отдельных видов. И это меняет наше представление о том, как эти микроскопические существа эволюционируют и приспосабливаются к окружающей среде.
Долгое время научное сообщество полагало, что бактерии не образуют четко разграниченные виды, как, например, животные или растения. Аргумент был прост: они слишком малы, слишком многочисленны, и, самое главное, слишком часто обмениваются генами. Но как же происходит этот обмен?
Бактерии обладают уникальными механизмами обмена генетическим материалом, одним из которых является так называемая гомологичная рекомбинация. Представьте себе, что две бактерии встречаются и решают обменяться кусочками ДНК. При этом, каждая из них заменяет свой собственный, похожий участок ДНК на новый, полученный от партнера. Это как если бы вы заменили старую деталь в своем автомобиле на новую, более современную.
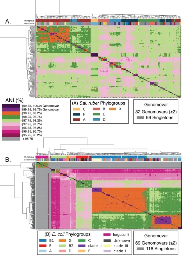
Все против всех значения ANI (Average Nucleotide Identity — средняя идентичность нуклеотидов) были вычислены для Sal. ruber (A) и E. coli и родственных видов (E. fergusonii/Escherichia clades I-III) (B) с использованием FastANI с настройками по умолчанию. Иерархическая кластеризация была выполнена с использованием средней связи на основе евклидовых расстояний. Филогруппы были определены из конкатенированного дерева основных генов для каждого вида и с помощью ClermonTyping (см. ключ к рисунку для подробностей). Присвоение геномовар было сделано на основе значений ANI (см. ключ к рисунку). Цитирование: Conrad, R.E., Brink, C.E., Viver, T. et al. Microbial species and intraspecies units exist and are maintained by ecological cohesiveness coupled to high homologous recombination. Nat Commun 15, 9906 (2024). https://doi.org/10.1038/s41467-024-53787-0
Автор: Conrad, R.E., Brink, C.E., Viver, T. et al.Источник: www.nature.com
Казалось бы, что здесь такого? Но именно этот процесс, как выясняется, играет огромную роль в поддержании единства микробных видов. Он позволяет бактериям обмениваться полезными генами, например, генами устойчивости к антибиотикам, и таким образом, быстро приспосабливаться к меняющимся условиям.
Свои среди своих
Но как бактерии выбирают, с кем обмениваться генами? Неужели они общаются друг с другом, обсуждая генетические достоинства потенциальных партнеров? Конечно, нет. Но, как показывают исследования, бактерии гораздо охотнее обмениваются ДНК с представителями своего вида, чем с чужаками. Это как если бы вы предпочитали общаться с людьми, которые разделяют ваши интересы и взгляды.
Графики показывают аннотации генов, суммированные по категориям COG высокого уровня в виде доли от общего числа генов в геноме (ось y) для генов RBM, разделенных на две категории (ось x): гены с идентичностью последовательности ≥99,8% (рекомбинантные) и гены с идентичностью последовательности <99,8% (нерекомбинантные). Звездочки представляют функциональные категории, для которых выявлены статистически значимые различия по результатам одностороннего критерия хи-квадрат (p-значение < 0,05) с поправкой Бенджамини-Хохберга на множественное тестирование, что, вероятно, отражает гены, подвергающиеся более частой рекомбинации, чем средний ген в геноме, в связи с отбором по соответствующим функциям. Тем не менее, следует отметить, что в целом все функциональные категории подвержены рекомбинации (левые столбцы) и, более или менее, с той же частотой — или распределением — как они встречаются в геноме (правые столбцы) для обоих видов. Цитирование: Conrad, R.E., Brink, C.E., Viver, T. et al. Microbial species and intraspecies units exist and are maintained by ecological cohesiveness coupled to high homologous recombination. Nat Commun 15, 9906 (2024). https://doi.org/10.1038/s41467-024-53787-0
Автор: Conrad, R.E., Brink, C.E., Viver, T. et al.Источник: www.nature.com
И это очень важно, потому что именно благодаря этому предпочтению виды бактерий сохраняют свою идентичность. Они обмениваются генами внутри своего вида, а с другими видами — гораздо реже. И таким образом, формируются четкие границы между видами, как бы странно это ни звучало по отношению к микроорганизмам.
Каждый геном сравнивался со всеми другими геномами в пределах каждой группы (A-F), и кумулятивная доля общих идентичных генов была зарегистрирована и отображена с использованием пользовательского скрипта Allv_RBM_Violinplot.py. Группы были следующими: A — геномы в пределах одного геновара, B — геномы в каждом отдельном геноваре в пределах одной филогенетической группы, исключая геномы из одного и того же геновара, C — геномы в каждом отдельном геноваре в пределах разных филогенетических групп, D — геномы другого вида (S. pepae для Sal. ruber и E. fergusonii для E. coli), E — геномы в пределах одной филогенетической группы, исключая геномы из одного и того же геновара, F — геномы в пределах одного вида, исключая геномы из одной и той же филогенетической группы. Данные представлены в виде гибридных violin plots (скрипичные графики), где верхний и нижний «ус» показывают минимальные и максимальные значения, средний «ус» показывает медианное значение, черные прямоугольники показывают межквартильный размах, а затененные светло-голубые области показывают плотность значений по оси y. Верхний график показывает результаты для геномов Sal. ruber; нижний график показывает геномы E. coli. Для Sal. ruber количество геномов, использованных в каждой группе, составляло n = 67 для (A), 422 для (B), 897 для (C), 67 для (D), 176 для (E) и 192 для (F). Для E. coli, n = 199 для (A), 2213 для (B), 2910 для (C), 425 для (D), 422 для (E) и 433 для (F). Правая панель показывает графическое представление сравнений, выполненных для обоих графиков слева. См. также рис. S6 для графических примеров исходных данных. Обратите внимание, что, хотя один или несколько геномов создают экстремальные выбросы, в целом доля идентичных генов постепенно уменьшается среди более дивергентных геномов по сравнению. Также обратите внимание, что наш анализ моделирования (красные круги на графике; подробнее см. раздел «Методы») предполагает — например, — что следует ожидать, что только около 6-7% от общего числа генов в геноме будут идентичны среди геномов, показывающих около 98,5% ANI, если не было недавней рекомбинации (т.е. группы b и e); оба вида показывают гораздо больше таких генов в геноме в сценариях «один к одному» (группа B) или «один ко многим» (группа E) на этом уровне, что указывает на интенсивный недавний обмен генами. Цитирование: Conrad, R.E., Brink, C.E., Viver, T. et al. Microbial species and intraspecies units exist and are maintained by ecological cohesiveness coupled to high homologous recombination. Nat Commun 15, 9906 (2024). https://doi.org/10.1038/s41467-024-53787-0
Автор: Conrad, R.E., Brink, C.E., Viver, T. et al.Источник: www.nature.com
Что это значит для нас?
Открытие бактериальных «половых контактов» имеет далеко идущие последствия для самых разных областей, от экологии и эволюции до медицины и здравоохранения. Понимание того, как бактерии обмениваются генами и как формируются виды, позволяет нам лучше понимать, как они эволюционируют, как распространяются инфекции, и как разрабатывать новые методы борьбы с ними.
Например, зная, как бактерии обмениваются генами устойчивости к антибиотикам, мы можем разрабатывать стратегии, которые будут препятствовать этому процессу. Или, зная, какие гены важны для выживания бактерий в определенной среде, мы можем разрабатывать новые методы очистки загрязненной почвы или воды.
В общем, изучение бактериальных «половых контактов» — это не просто удовлетворение научного любопытства. Это ключ к пониманию микромира, который играет огромную роль в нашей жизни. И кто знает, какие еще удивительные открытия нас ждут впереди?
Этот веб-сайт использует файлы cookie или аналогичные технологии для улучшения вашего просмотра и предоставления персонализированных рекомендаций. Продолжая использовать наш веб-сайт, вы соглашаетесь с нашей Политикой конфиденциальности