На заре человеческой жизни есть один невероятно важный и столь же загадочный момент — имплантация. Это тот самый миг, когда крошечный эмбрион, совершив путешествие по маточной трубе, должен прикрепиться к стенке матки. Долгое время этот процесс оставался для науки настоящим «чёрным ящиком». Мы знали, что он происходит, но как именно — видели лишь на статичных, вырванных из контекста снимках. Это как пытаться понять сюжет фильма по паре случайных кадров.
Но недавно завеса тайны приоткрылась. Исследователи из Института биоинженерии Каталонии (IBEC) сделали то, что казалось невозможным: они засняли этот деликатный процесс в реальном времени и в 3D. И то, что они увидели, навсегда меняет наше представление о первых днях жизни.
Почему это так важно? Дело в том, что сбой на этапе имплантации — это тихая трагедия, разыгрывающаяся в огромных масштабах. По статистике, до 60% самопроизвольных прерываний беременности происходят именно потому, что этот сложнейший «танец» эмбриона и материнского организма не удался. Для тысяч пар, проходящих через вспомогательные репродуктивные технологии (ВРТ), этот этап — самый тревожный и непредсказуемый.
До сих пор мы могли лишь предполагать, что происходит. Теперь же у нас есть видео. Звучит почти как сценарий научно-фантастического фильма, не так ли?
Чтобы подсмотреть за природой, учёным пришлось пойти на хитрость. Они создали специальную платформу — гель из коллагена и белков, имитирующий ткань матки. В эту среду поместили человеческие эмбрионы и просто… включили камеру. Точнее, сложный флуоресцентный микроскоп, способный фиксировать не только изображение, но и механические силы.
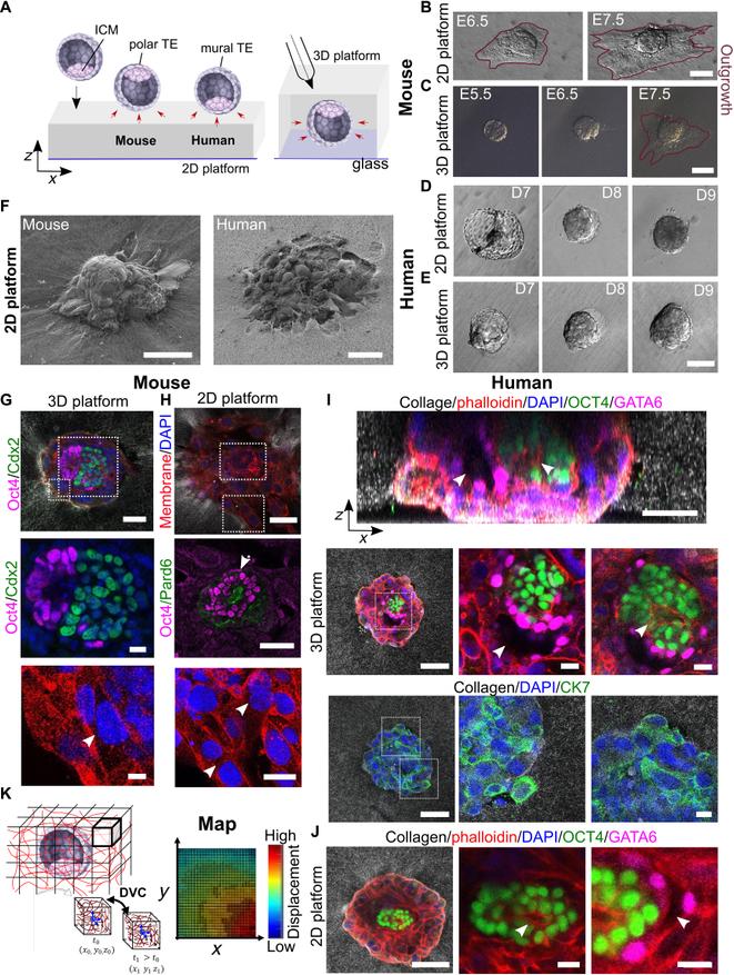
Платформа ex vivo для изучения имплантации эмбрионов человека и мыши. (A) Схематическое изображение имплантации бластоцист мыши и человека на 2D- и 3D-платформах. Эмбрионы мыши прикрепляются муральной стороной, а бластоцисты человека — полярной TE. (B-E) Снимки имплантации эмбриона мыши или человека на 2D- и 3D-платформах. Разрастание (outgrowth) увеличивалось со временем (красный контур). Масштабные линейки, 100 мкм. (F) Изображения, полученные с помощью сканирующей электронной микроскопии: (слева) эмбриона мыши и (справа) эмбриона человека, имплантированных на 2D-платформе. Масштабные линейки, 50 мкм. (G) Иммуноокрашивание на 4′, 6-диамидино-2-фенилиндол (DAPI), Oct4 и Cdx2 эмбриона мыши, экспрессирующего мембраносвязанный tdTomato, имплантированного на 3D-платформе на стадии E7.5. На вставках показаны эпибласт, ExE и многоядерные клетки трофобласта (белая стрелка). Масштабная линейка, 50 мкм. Вставка: масштабная линейка, 10 мкм. (H) Иммуноокрашивание на DAPI, Oct4 и Pard6 эмбриона мыши, экспрессирующего мембраносвязанный tdTomato, имплантированного на 2D-платформе. На вставках показаны проамниотическая полость и многоядерные клетки (белые стрелки). Масштабные линейки, 100 и 50 мкм (на вставке). (I, J) Иммуноокрашивание на DAPI, phalloidin, OCT4, GATA6 и CK7 эмбрионов человека (репрезентативные для пяти эмбрионов) на стадии D10, имплантированных на (I) 3D-платформе (вверху — ортогональный вид, внизу — вид сверху) и (J) 2D-платформе. Белые стрелки указывают на предполагаемый желточный мешок и проамниотическую полость. Масштабные линейки, 100 мкм, 50 мкм (ортогональный вид) и 20 мкм (на вставках). (K) Схематическое описание анализа цифровой объёмной корреляции (DVC). Реперные маркеры отслеживались между временными точками, и была создана карта смещений. Амплитуда смещения обозначена цветом, а стрелки указывают направление смещения. Цитирование: Amélie Luise Godeau et al., Traction force and mechanosensitivity mediate species-specific implantation patterns in human and mouse embryos.Sci. Adv.11,eadr5199(2025).DOI:10.1126/sciadv.adr5199
Автор: Amélie Luise Godeau et al.Источник: www.science.org
Не гость, а завоеватель
И вот главное открытие, которое рушит все старые представления. Эмбрион — не пассивный шарик, который матка любезно принимает в свои объятия. Совсем нет. Он — активный, целеустремлённый и даже, можно сказать, агрессивный участник процесса.
«Мы увидели, как эмбрионы буквально «вбуравливаются» в ткань, прилагая значительную силу», — говорит руководитель исследования Самуэль Охоснегрос.
Анизотропные паттерны смещения, возникающие во время инвазии эмбриона мыши. (A, F) Вверху: Замедленная съёмка эмбрионов (мембраносвязанный tdTomato, красный), деформирующих коллагеновый матрикс (рассеяние света) во время имплантации на 2D- и 3D-платформах (одна z-плоскость). Внизу: 3D-карты кумулятивного смещения коллагена с цветовой кодировкой по амплитуде и направлением смещения, указанным стрелками. Масштабные линейки, 100 мкм. (B, G) Графики расстояния от эмбриона, на котором наблюдается пороговое смещение во времени. Диапазон смещения увеличивался со временем. Порог: 1.2 мкм (сплошная линия) и 3.4 мкм (пунктирная линия), N = 2 и n = 5 [2D-платформа в (B)]. Порог: 1.9 мкм, N = 2 и n = 5 [3D-платформа в (G)]. (C, H) Полярный график контурных линий изосмещения (кумулятивного), сгенерированных одиночными эмбрионами на 2D- и 3D-платформе соответственно. Время обозначено цветом. (D, I) Тепловая карта радиального кумулятивного относительного смещения для репрезентативного эмбриона. Смещение коллагена увеличивалось вдоль двух основных осей, причём оси смещения менялись со временем. Чёрные стрелки показывают повторяющееся смещение. (K) Вверху: График смещения коллагена (синий) и разрастания (outgrowth, оранжевый) для репрезентативного эмбриона. Внизу: Средняя корреляция с пиком в точке 0 (фиолетовая стрелка). Ошибка: SEM. N = 2, n = 5 эмбрионов. (L) Ортогональные снимки эмбрионов (tdTomato, красный), имплантирующихся на 2D (вверху слева) и 3D (внизу слева) платформах (DAPI, синий). Белая стрелка — усиленный сигнал коллагена. Масштабные линейки, 20 мкм. Справа: Радиальная интенсивность коллагена, достигающая пика под эмбрионами. N2D = 11 эмбрионов, n3D = 8, N > 3. (M) Снимки эмбрионов (tdTomato, красный), имплантирующихся на 2D- и 3D-платформах (DAPI, синий). Масштабные линейки, 20 мкм (2D) и 50 мкм (3D). Схематическое изображение параметра нематического порядка (NOP; 0 = случайное, 1 = выровненное). Распределение NOP показывает радиальную организацию коллагена на обеих платформах. n = 14, N > 3, n = 6; контроль: N = 2 z-стека. a.u., условные единицы. Цитирование: Amélie Luise Godeau et al., Traction force and mechanosensitivity mediate species-specific implantation patterns in human and mouse embryos.Sci. Adv.11,eadr5199(2025).DOI:10.1126/sciadv.adr5199
Автор: Amélie Luise Godeau et al.Источник: www.science.org
Оказывается, эмбрион действует сразу на двух фронтах:
Химическая атака: Он выделяет ферменты, которые размягчают и растворяют окружающие клетки, словно готовя плацдарм для вторжения.
Физическое усилие: Одновременно он начинает тянуть и толкать окружающий его матрикс — плотную сеть из коллагеновых волокон (это тот же прочный белок, из которого состоят наши сухожилия). Эмбрион активно перестраивает пространство вокруг себя, буквально расчищая себе путь.
Представьте себе альпиниста, который не просто карабкается по скале, но ещё и сам вырубает в ней ступени и забивает крючья. Вот примерно так и действует эмбрион. Он не просто прикрепляется, он интегрируется, становится единым целым с материнским организмом. Становится понятно, почему некоторые женщины в этот период чувствуют лёгкие боли в животе — там разворачивается настоящая строительная работа микроскопического масштаба.
Паттерн смещения матрикса при инвазии эмбриона человека. (A) Ортогональные виды замедленной съёмки двух эмбрионов человека на стадиях (вверху) D9 и (внизу) D10 соответственно, имплантирующихся на 2D-платформе. Изображение волокон матрикса и их деформаций было получено с помощью светорассеяния, а эмбрион — с помощью автофлуоресценции и многофотонной подсветки. Эмбрионы интегрируются в матрикс (белые стрелки). (B) Глубина имплантации эмбрионов человека на 2D-платформе в зависимости от размера и времени. N > 3, n = 36. (C) График средней радиальной интенсивности сигнала коллагена вдоль оси эмбриона, причём сигнал максимален под эмбрионом. N = 8 эмбрионов, N > 3. (D, E) Виды сверху и сбоку иммуноокрашенного эмбриона человека, имплантированного на 2D-платформе, с окрашиванием на DAPI (синий), phalloidin (фиолетовый) и CK7 (зелёный). (E) Phalloidin (зелёный) и hCGβ (фиолетовый). MIP, проекция максимальной интенсивности. (F) Phalloidin (зелёный) и syndecan-1 (SDC1) (фиолетовый). Репрезентативный эмбрион из четырёх-шести. (G, L) Вверху: Замедленная съёмка (одна z-плоскость) эмбриона человека, имплантирующегося на 2D- или 3D-платформе. Изображение волокон матрикса и их деформаций было получено с помощью светорассеяния, а эмбрион — с помощью автофлуоресценции и многофотонной подсветки. Внизу: Соответствующие карты кумулятивного смещения коллагена во всём 3D-объёме, сгенерированные одиночными эмбрионами. Амплитуда смещения обозначена цветом, а направление смещения указано стрелками. Масштабные линейки, 100 мкм. (H, M) Контур радиуса для рассчитанного диапазона смещения. (I, N) График, показывающий расстояние от эмбриона, на котором наблюдается смещение в 2.1 или 7.1 мкм. Диапазон смещения коллагена увеличивается со временем вокруг эмбриона. (J, O) Тепловая карта радиального распределения кумулятивного и (K, P) относительного смещения для репрезентативного эмбриона на 2D- или 3D-платформе. Смещение является однородным вокруг эмбриона. Повторяющееся смещение коллагена происходит вокруг эмбриона. Репрезентативные эмбрионы для n2D = n3D = 4 эмбрионов. Масштабные линейки, 100 мкм. Цитирование: Amélie Luise Godeau et al., Traction force and mechanosensitivity mediate species-specific implantation patterns in human and mouse embryos.Sci. Adv.11,eadr5199(2025).DOI:10.1126/sciadv.adr5199
Автор: Amélie Luise Godeau et al.Источник: www.science.org
Человек против мыши: разные стратегии выживания
И вот тут-то и кроется самое интересное. Чтобы лучше понять уникальность этого процесса, учёные провели параллельный эксперимент с эмбрионами мышей. И обнаружили поразительную разницу.
Мышиный эмбрион придерживается «стратегии объятий». Он прилипает к поверхности матки, а уже сама матка, словно заботливая мать, обволакивает его своими тканями, создавая уютную «крипту» или гнёздышко.
Адгезия эмбриона человека к стеклянной пластине и имплантация на 2D-платформе. (A) Иммуноокрашивание эмбриона человека, прикрепившегося к 2D-стеклянной пластине, с окрашиванием на phalloidin (зелёный), OCT4 (фиолетовый), DAPI (синий) и GATA6 (жёлтый). На эмбрионе виден OCT4-позитивный эпибласт с проамниотической полостью. Крупные многоядерные клетки появляются по краю эмбриона на стеклянной пластине. (B) Светлопольный снимок эмбриона человека, имплантированного на 2D-платформе. (C) Вид сбоку эмбриона человека, имплантированного на (слева) стеклянной поверхности и (справа) на 2D-платформе, с окрашиванием на phalloidin (зелёный), OCT4 (фиолетовый), DAPI (синий) и GATA6 (жёлтый). Эмбрион на 2D-платформе имеет большую высоту по сравнению с эмбрионом на стеклянной поверхности. (D) Серия конфокальных z-срезов. На эмбрионе виден OCT4-позитивный эпибласт с проамниотической полостью и предполагаемой полостью желточного мешка, окружённой GATA6-позитивными клетками. Различные клеточные слои цитотрофобласта и синцитиотрофобласта расположены между эпибластом и матриксом. (E) Схематическое изображение периимплантационного развития человека, основанное на наших результатах и стадиях Карнеги (Carnegie series). Распределение синцитиотрофобласта на 2D- и 3D-платформах отличается от такового при культивировании эмбриона на стекле. Эпибласт (Epi) показан красным, примитивная энтодерма (PrE) — зелёным, TE и синцитиотрофобласт (Syn) — синим. Все эмбрионы на стадии D11, все масштабные линейки — 100 мкм. Цитирование: Amélie Luise Godeau et al., Traction force and mechanosensitivity mediate species-specific implantation patterns in human and mouse embryos.Sci. Adv.11,eadr5199(2025).DOI:10.1126/sciadv.adr5199
Автор: Amélie Luise Godeau et al.Источник: www.science.org
Человеческий эмбрион действует совершенно иначе. Его стратегия — это полноценное вторжение. Он не ждёт приглашения, а сам проникает вглубь ткани и уже оттуда начинает расти, распространяясь изнутри наружу. Это объясняет, почему наш вид имплантации называют «инвазивным».
Эта разница — не просто любопытный факт. Она подчёркивает, почему изучение животных моделей, хоть и полезно, никогда не даст полной картины о человеческой репродукции. Мы — другие.
Эмбрионы воспринимают и отвечают на внешний силовой сигнал. (A) Замедленная съёмка микроиглы, оказывающей давление рядом с эмбрионом мыши на 2D-платформе. (B) Слева: Рассеяние света при уплотнении коллагена между эмбрионом (tdTomato, красный) и иглой. Справа: Нормализованная интенсивность коллагена вдоль оси микроиглы (слева) и оси эмбриона (справа) (нормализованная длина); интенсивность коллагена увеличивается. n = 6 эмбрионов. (C-F) Размер площади, морфология и ориентация эмбриона относительно соединительной оси до и после оказания давления в сравнении с контролями. Парный t-критерий, n.s. (C) Слева: Схематическое изображение аппроксимации эллипсом (синий) разрастания (outgrowth) эмбриона (белый) и соединительной оси. Справа: Удлинение разрастания (outgrowth) увеличивается, при этом соотношение большой/малой оси изменяется с 1.20 +- 0.02 до 1.34 +- 0.09. (D) Размер разрастания (outgrowth) увеличивается с 16,472 +- 2531 мкм² до 24,958 +- 3521 мкм², скорость роста аналогична контрольным эмбрионам. NWT = 4, nWT = 11. (E) Выравнивание эмбриона по игле усиливается, при этом средний угол уменьшается с 22.8° +- 9.0° до 7.1° +- 1.7°. Контрольные эмбрионы показывают большее изменение угла. NWT = 4, nWT = 11; N = 7, n = 8. Ошибка: SEM. (F) Иммуноокрашивание на DAPI и YAP в эмбрионах мыши стадии E7.5 на 2D- и 3D-платформах. YAP является ядерным в некоторых (3D) муральных клетках трофобласта и (2D) гигантских клетках трофобласта (TGCs). (G) График распределения YAP в ядре относительно цитоплазмы, с более высоким соотношением в гигантских клетках трофобласта (TGCs). N = 2, n2D = n3D = 9. (H) Иммуноокрашивание на DAPI, phalloidin и YAP в эмбрионах (2D-платформа). YAP экспрессируется в правом эмбрионе вдоль механического мостика. (I) Замедленная съёмка микроиглы, оказывающей давление рядом с эмбрионом человека на 2D-платформе. (J, K) Вид сбоку и MIP (проекция максимальной интенсивности) эмбрионов человека стадии D10, подвергшихся воздействию внешней силы или контрольных, окрашенных на DAPI, фосфорилированный миозин 2 (pMyoII) и phalloidin. pMyoII обогащён на базальной стороне (стрелки). Репрезентативно для N = n = 3. Масштабные линейки, 100 мкм. Цитирование: Amélie Luise Godeau et al., Traction force and mechanosensitivity mediate species-specific implantation patterns in human and mouse embryos.Sci. Adv.11,eadr5199(2025).DOI:10.1126/sciadv.adr5199
Автор: Amélie Luise Godeau et al.Источник: www.science.org
Что это меняет для нас?
Так что же нам даёт это новое знание, кроме удовлетворения научного любопытства? Потенциально — очень много.
Во-первых, это открывает новые горизонты в репродуктивной медицине. Понимая механику процесса, врачи смогут лучше оценивать качество эмбрионов для ЭКО. Возможно, в будущем мы научимся измерять не только генетическое здоровье эмбриона, но и его «механическую состоятельность» — способность активно и правильно имплантироваться.
Во-вторых, это может привести к разработке новых методов подготовки матки к имплантации, которые будут учитывать не только гормональный фон, но и физические свойства её тканей.
Конечно, от первого в мире видео до новой терапии — путь долгий. Но первый и самый важный шаг сделан. Учёные заглянули в «чёрный ящик» и увидели там не тихий и пассивный процесс, а динамичный и силовой диалог между будущим ребёнком и его матерью. Теперь мы знаем, что это не просто химический сигнал, а полноценный танец, в котором важен каждый шаг и каждое движение.
Этот веб-сайт использует файлы cookie или аналогичные технологии для улучшения вашего просмотра и предоставления персонализированных рекомендаций. Продолжая использовать наш веб-сайт, вы соглашаетесь с нашей Политикой конфиденциальности