Что делает нас людьми? Способность любить, творить, мечтать… и, конечно, говорить. Но откуда взялся этот удивительный дар — членораздельная речь, позволяющая нам обмениваться сложнейшими мыслями и эмоциями? Ученые давно бьются над этой загадкой, и, кажется, последние открытия проливают свет на одну из самых интригующих тайн эволюции.
Речь — не просто набор звуков. Это сложнейший механизм, задействующий и голосовой аппарат, и тончайшие нейронные связи. Долгое время считалось, что ключевую роль в развитии речевых способностей играет ген FOXP2. Люди с мутациями в этом гене испытывают серьезные проблемы с речью. Интересно, что «человеческий» вариант FOXP2 был обнаружен и у неандертальцев — наших ближайших вымерших родственников. Но, как это часто бывает в науке, всё оказалось не так просто. Роль FOXP2 в эволюции речи до сих пор вызывает споры.
И вот, на сцене появляется новый герой — белок NOVA1.
NOVA1: Неожиданный поворот в истории языка
NOVA1 — это своего рода «дирижер» в оркестре генов, отвечающих за развитие мозга и нервной системы. Он присутствует практически у всех живых существ, от птиц до млекопитающих… кроме человека. У нас — своя, особая версия этого белка, отличающаяся всего одной «буквой» в генетическом коде — заменой аминокислоты изолейцина на валин в позиции 197 (I197V). Казалось бы, мелочь? Но именно эта «мелочь», возможно, сыграла решающую роль в становлении человеческой речи.
Команда исследователей из Университета Рокфеллера под руководством Роберта Дарнелла, посвятившего изучению NOVA1 более 30 лет, провела удивительный эксперимент. Они «внедрили» человеческий вариант NOVA1 (I197V) в геном мышей. И что же? Подопытные грызуны… «заговорили» по-другому!
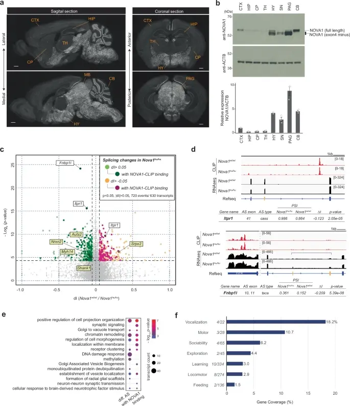
a Иммуноокрашивание NOVA1 в мозге мыши P21. Масштабные линейки составляют 500 мкм. Сокращения: CTX кора, HIP гиппокамп, CP хвостатый путамен, TH таламус, HY гипоталамус, MB средний мозг, CB мозжечок, SN substantia nigra, PAG периакведуктальный серый. b Вестерн-блоттинг анализ NOVA1 в препарированных областях мозга мыши. Соответствующие изоформы для каждой полосы указаны справа. Эксперименты повторяли три раза независимо друг от друга. Полоса NOVA1 на каждой полосе количественно оценена и нормирована на сигнал полосы ACTB. Значение коры равно 1. Данные представлены как средние значения +/- SEM. c Изменения альтернативного сплайсинга (AS) в среднем мозге 3-недельных мышей Nova1hu/hu. Дифференциальные события AS (p-значение и дельта PSI (dI) > 0,05 для Nova1hu/hu по сравнению с Nova1wt/wt показаны светло-зеленым цветом, а события, имеющие пики NOVA1-CLIP, — темно-зеленым. События с dI < -0,05 (в Nova1hu/hu по сравнению с Nova1wt/wt) показаны светло-оранжевым цветом, а пики NOVA1-CLIP — пурпурным. Репрезентативные события AS помечены названиями генов. Дифференциальные AS-события в генах, связанных с вокальным поведением, выделены желтой рамкой. d Примеры транскриптов, демонстрирующих значительные AS-изменения, с пиками NOVA1-CLIP на каждом транскрипте. Дифференциальные экзоны AS окрашены в желтый цвет. Каждый IGV-снимок аннотирован с указанием названия гена, номера экзона AS, типа AS, процентного значения сплайсинга (PSI), процентного изменения (∆I, ∆PSI) и p-значения. События AS классифицированы как кассетный экзон (cass), альтернативный 5 сайт сплайсинга (alt5), альтернативный 3 сайт сплайсинга (alt3), тандемная кассета (taca), взаимоисключающие экзоны (mutx). c, d Статистические тесты выполнены с помощью программы Quantas. N = 4 на группу. e Анализ аннотации генов с помощью Metascape для транскриптов с дифференциальными AS-событиями. В качестве фона для этого анализа использовались экспрессированные гены в среднем мозге P21. f Процент генов с дифференциальными AS-изменениями в каждой категории онтологии генов, связанных с поведением. Количество транскриптов с дифференциальными AS-событиями в Nova1hu/hu показано относительно общего количества генов в каждой категории. Цитирование: Tajima, Y., Vargas, C.D.M., Ito, K. et al. A humanized NOVA1 splicing factor alters mouse vocal communications. Nat Commun 16, 1542 (2025). https://doi.org/10.1038/s41467-025-56579-2
Автор: Tajima, Y., Vargas, C.D.M., Ito, K. et al.Источник: www.nature.com
Мышиный «акцент»: ключ к разгадке?
Конечно, мыши не начали цитировать Шекспира. Но их ультразвуковые писки, с помощью которых они общаются друг с другом, заметно изменились. Ученые, используя сложнейшие методы анализа, обнаружили, что человеческий вариант NOVA1 влияет на гены, связанные именно с вокализацией.
«Это был один из тех моментов, когда наука преподносит настоящий сюрприз», — вспоминает доктор Дарнелл.
Более того, оказалось, что ни у неандертальцев, ни у денисовцев (еще одних наших вымерших «кузенов») этого варианта гена нет. I197V — уникальная «визитная карточка» Homo sapiens. Изучив сотни тысяч современных человеческих геномов, исследователи обнаружили архаичный вариант NOVA1 лишь у шести человек из более чем 650 тысяч!
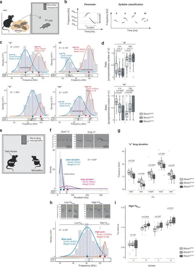
a Тест на ультразвуковую вокализацию (УЗВ), вызванную изоляцией, у детенышей. b Параметры УЗВ и классификация слогов. c Распределение Fqmax и двухгауссово соответствие для УЗВ детенышей. Показан показатель D Эшмана (мера разделения двух распределений, где показатель выше 2 означает хорошее разделение). Центр и вес каждого гаусса обозначены, а перехват двух гауссовых распределений (черный треугольник) используется как граница между УСВ с высоким и низким Fqmax. d Соотношение высокого и низкого Fqmax в слогах «d» и «m». Соотношение слогов, принадлежащих к каждому распределению (высокому или низкому), рассчитано для общего числа слогов каждого типа. e Тест УСВ, вызванный ухаживанием, для взрослых мышей. f Распределение длительности и двухгауссова подгонка для слога «s» в УСВ взрослых мышей. Показаны оценка D Ашмана, центр Гаусса и вес. Перехват двух гауссовых распределений (черный треугольник) использовался в качестве границы между большой и малой длительностью. Примеры коротких и длинных слогов «s» показаны в верхней части графика. g Параметры пиковой частоты в длинных длительностях «s». h Распределение Fqmax и двухгауссово распределение в УСВ взрослых. Показатель D Эшмана, центр и вес Гаусса помечены. Черной звездой отмечена граница 100 кГц между высоким и низким Fqmax. Примеры слогов с низким и высоким Fqmax показаны в верхней части графика. i Дисперсия частоты (Fq variance) в слогах с высоким Fqmax во взрослых USV. Точечные графики для (c, f, h) в нижней части графиков плотности показывают среднее значение (черные точки) и стандартное отклонение (усы) по пикам для каждого генотипа. Значительных различий между генотипами не наблюдалось. Боксплоты для (d, g, i) представляют минимальное, первое (нижнее) квартильное, среднее, третье (верхнее) квартильное и максимальное значения. Для данных по детенышам (c, d) каждый кружок представляет данные по одному детенышу: Nova1hu/hu N = 41, Nova1hu/wt N = 23, Nova1wt/wt N = 40 детенышей. Для получения данных по взрослым особям (f-i) было проведено три эксперимента в течение нескольких недель подряд, и на графике показано среднее значение для каждой мыши (белые кружки): Nova1hu/hu N = 13, Nova1hu/wt N = 14, Nova1wt/wt N = 13 взрослых. Статистический анализ проводили с помощью теста ранговой суммы Вилкоксона (двусторонний, с поправкой Бонферрони). Цитирование: Tajima, Y., Vargas, C.D.M., Ito, K. et al. A humanized NOVA1 splicing factor alters mouse vocal communications. Nat Commun 16, 1542 (2025). https://doi.org/10.1038/s41467-025-56579-2
Автор: Tajima, Y., Vargas, C.D.M., Ito, K. et al.Источник: www.nature.com
От Африки — ко всему миру: гипотеза о распространении «гена речи»
Эти данные позволили ученым выдвинуть смелую гипотезу. Вероятно, человеческий вариант NOVA1 (I197V) появился у предков современных людей в Африке. Этот вариант, возможно, давал своим обладателям преимущество в общении, что способствовало их выживанию и распространению. Покинув Африку, эта популяция заселила весь мир, неся с собой уникальный «ген речи».
Что дальше?
Разумеется, NOVA1 — это лишь один из множества факторов, повлиявших на эволюцию человеческого языка. Но это открытие открывает потрясающие перспективы для дальнейших исследований. Ученые планируют изучить, как именно NOVA1 регулирует речевую функцию, и как его нарушения могут быть связаны с различными расстройствами, такими как задержка речевого развития или аутизм.
Возможно, в будущем, разгадав тайну «разговорчивого» белка, мы сможем не только лучше понять, как возникла человеческая речь, но и помочь тем, кто испытывает трудности с общением. Ведь способность говорить — это не просто дар, это то, что делает нас людьми. И история этого дара, похоже, только начинает раскрываться.