А вы когда-нибудь задумывались, каким будет будущее вычислительных технологий? Канадская компания Xanadu Quantum Technologies Inc., похоже, приоткрыла завесу, представив миру свой прототип — первый в истории масштабируемый фотонный квантовый компьютер с возможностью объединения в сеть. Это не просто очередная разработка, а настоящий прорыв, который может кардинально изменить наше представление о вычислениях.
Модульная конструкция: ключ к масштабированию
Вместо того чтобы пытаться создать один гигантский квантовый компьютер, Xanadu пошли другим путём — путём модульности. Представьте себе базовый блок, небольшую коробочку с несколькими кубитами, способную выполнять элементарные задачи. А теперь представьте, что этих блоков можно добавлять столько, сколько нужно, объединяя их в единую сеть. Именно так работает разработка канадских инженеров. Каждый такой блок, или «квантовая серверная стойка», увеличивает общую вычислительную мощность системы. Причем, в перспективе, речь идет о тысячах стоек, связанных оптоволоконными кабелями — это потенциально создаёт огромный квантовый суперкомпьютер.
Что же делает этот компьютер особенным, спросите вы? Дело в том, что он полностью фотонный. Это означает, что он работает на основе света, а не электронов. Устраняя необходимость соединения фотонных компонентов с традиционными электронными, Xanadu упрощает конструкцию и делает её более эффективной. И что самое приятное — этот компьютер не требует охлаждения и может работать при комнатной температуре. Это значительно снижает сложность и стоимость эксплуатации, открывая двери для более широкого применения квантовых технологий.
Массив из 24 чипов-источников генерирует сжатые состояния и запутанные двухмодовые гауссовы состояния. Они накачиваются специализированной импульсной лазерной системой (крайняя левая стойка), которая также генерирует и распределяет лучи локального осциллятора и опорные лучи для фиксации на вычислительных модулях. Детекторы PNR используются на одной половине каждого из двухмодовых выходов гауссовых состояний из этих чипов (источников), чтобы сигнализировать о негауссовом состоянии; стабилизированная волоконная линия задержки буферизирует (волокно задерживает) другой режим в ожидании результатов обнаружения. Выходные сигналы поступают в массив из шести микросхем рафинирования (refinery), каждая из которых динамически приводится в действие для выбора наилучшей доступной пары входов с помощью пары мультиплексоров двоичного дерева четыре к одному для синтеза запутанной пары Белла. После рафинирования доступно шесть таких пар; одна половина двух пар задерживается с помощью модулей маршрутизации (волоконные задержки), чтобы создать запутанность между соседними тактовыми периодами. Затем все пары сшиваются в пространственно-временное кластерное состояние массивом из 5 микросхем QPU, который также выполняет гомодинные измерения для всех 12 рабочих режимов на каждом тактовом цикле. Эквивалентно, каждый чип QPU реализует многомодовое измерение GHZ, тем самым генерируя полностью связанное состояние ресурса. Схема прокладки волокон между нефтеперерабатывающим заводом и QPU, проиллюстрированная желтыми кабелями в нижней части стоек, реализует желаемую кластерную решетку состояний путем соответствующего объединения QPU в сеть. Для наглядности не показаны другие оптоволоконные кабельные пути, от лазерной системы к вычислительной системе и от модулей источников к PNR или вниз к входам НПЗ через линии задержки. Цитирование: Aghaee Rad, H., Ainsworth, T., Alexander, R.N. et al. Scaling and networking a modular photonic quantum computer. Nature (2025). https://doi.org/10.1038/s41586-024-08406-9
Прототип Xanadu состоит из четырех серверных стоек. Первая стойка отвечает за ввод лазерного излучения, а остальные три содержат квантовые компоненты. Эти компоненты, в свою очередь, разделены на пять подсистем:
Источники: Здесь рождаются фотонные кубиты, основные единицы квантовой информации.
Буфер: Это система хранения кубитов, позволяющая удерживать их для дальнейших операций.
Перерабатывающий блок: Эта подсистема улучшает качество кубитов и создаёт их запутанные пары.
Маршрутизация: Обеспечивает запутывание и кластеризацию кубитов, помогая организовать их в единую сеть.
QPU (квантовый процессор): Это «мозг» системы, который формирует пространственные связи в кластерных состояниях и выполняет другие вычислительные задачи.
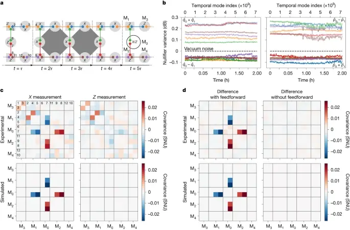
a, Графическое представление состояния 12-модового кластера. Для каждого временного окна (t) запутанные пары (цветные точки, соединенные сплошной линией) охватывают соседние макроноды. Метки режимов (макроузлов) даются на первом (пятом) временном шаге, а τ - это тактовый период эксперимента. Одно измерение гомодина на макронод программируется, остальные измеряются в. Для пар мод (3, 4) и (9, 10) одна из мод была задержана во времени, что позволяет вычислениям и запутыванию сохраняться во времени. и представляют квадратурный оператор положения и импульса, соответственно. b, Вариации нуллификатора в зависимости от времени. Применив обратное линейное преобразование сети пучков макронода к измеренным квадратурным исходам, мы получили квадратурные значения, соответствующие шести отдельным запутанным парам до взаимной интерференции. Нулификаторы этих состояний (сплошные линии) имеют вид (левая панель) и (правая панель). Их дисперсия поддерживается на уровне ниже шума вакуума в течение 2 ч непрерывной съемки (что соответствует 86,4 млрд мод, произведению 7,2 млрд временных мод на 12 пространственных мод) при тактовой частоте 1 МГц. Операторы (левая панель) и (правая панель) являются операторами, относящимися к антисжатым направлениям двухмодового сжатого состояния, и их дисперсии (слабые линии) находятся выше шума вакуума в течение всего времени наблюдения. c, Адаптивные возможности. Метки X, Z и X/Z в a определяют базу измерений для программируемого гомодинного измерения в каждом макроузле, соответствующую, или, или, соответственно. В этой схеме измерений измеряются два оператора проверки кода повторения четырех тел (с поддержкой двух темно-серых ромбов в a). Эта схема измерений повторяется, и данные гомодина собираются для 12 мод на каждом пятом временном шаге. Отдельные ковариационные матрицы построены из данных, когда мода M0 измеряется в X (слева) и в Z (справа). Строки и столбцы матрицы обозначены в соответствии с нумерацией мод в а. Одномодовая дисперсия на диагоналях была удалена для лучшего контраста, а значения ковариации представлены в единицах дробового шума (SNU) — единицах, в которых вакуум имеет дисперсию 1 и ℏ = 2. d, контрольный эксперимент. Разница между ковариационными матрицами, соответствующими решениям декодера по измерению базисов X и Z, показанным в c (слева, «с обратной связью»), и идентичным экспериментом, в котором измеряемый базис определяется случайным выбором, а не решением декодера (справа, «без обратной связи»). Цитирование: Aghaee Rad, H., Ainsworth, T., Alexander, R.N. et al. Scaling and networking a modular photonic quantum computer. Nature (2025). https://doi.org/10.1038/s41586-024-08406-9
Испытание на прочность: запутанность и миллиарды мод
Чтобы проверить возможности своей разработки, ученые создали уникальное запутанное состояние с миллиардами мод. Результаты впечатляют: система продемонстрировала способность выполнять сложные вычисления с высокой степенью отказоустойчивости. Это значит, что она не только мощная, но и надежная.
В чем же дело?
Xanadu Quantum Technologies Inc. не просто создали еще один квантовый компьютер. Они предложили подход, который потенциально может решить одну из самых больших проблем квантовых вычислений — масштабируемость. Модульная конструкция и фотонная технология позволяют создавать системы практически любого размера, открывая новые горизонты для науки, медицины, финансов и других областей.
Конечно, это только прототип, но он уже демонстрирует, насколько далеко продвинулась квантовая наука. Возможно, уже совсем скоро мы увидим, как квантовые компьютеры перестанут быть предметом научных исследований и станут частью нашей повседневной жизни. А пока, нам остается следить за развитием событий и поражаться человеческому гению, способному создавать столь удивительные вещи.
Этот веб-сайт использует файлы cookie или аналогичные технологии для улучшения вашего просмотра и предоставления персонализированных рекомендаций. Продолжая использовать наш веб-сайт, вы соглашаетесь с нашей Политикой конфиденциальности