Ваш геном содержит код древних вирусов, эти последовательности занимают 8% всей ДНК. Раньше считалось что это бесполезные остатки эволюции. Новое исследование доказывает, что один из таких вирусных фрагментов, который есть только у человека, нужен для самого раннего этапа жизни.
Что будет, если «выключить» вирусный код?
Ученые изучали семейство вирусных фрагментов HERVK LTR5Hs. Эти последовательности активны в эмбрионах в первые дни их существования, когда формируются основы организма. С помощью технологии CRISPRi исследователи подавили активность почти 700 копий LTR5Hs в человеческих стволовых клетках. После этого они попытались создать из клеток бластоиды — это трехмерные модели, повторяющие развитие эмбриона до его прикрепления.
Вирус в ДНК, абстрактная иллюстративная интерпретация
Оказалось, что клетки без активных LTR5Hs не создавали бластоиды. Вместо них появлялись бесформенные группы клеток, которые затем погибали. Если активность вируса подавляли частично, получались дефектные, нежизнеспособные структуры. Стало понятно, что эти вирусные последовательности очень важны.
От вируса к гену: как устроен этот механизм?
Ученые выяснили, что LTR5Hs работают как энхансеры. Энхансер — это участок ДНК, который сам не кодирует белок, но сильно увеличивает активность соседних генов. Анализ подтвердил, что выключение LTR5Hs снижало активность многих генов рядом с ними. Один ген выделялся особенно — ZNF729. Оказалось, что один из вирусных элементов LTR5Hs, имеющийся только у людей, находится возле этого гена и действует как его главный активатор.
Это было основное предположение. Для его проверки ученые поставили другой опыт. Они не стали выключать все 700 копий LTR5Hs. Вместо этого они убрали из генома лишь один фрагмент — тот, что был расположен возле гена ZNF729. Эффект получился таким же. Клетки опять не смогли сформировать здоровые бластоиды. Это прямое доказательство: единственный вирусный фрагмент, свойственный нашему виду, управляет геном, без которого раннее развитие человека невозможно.
a. MA-график, показывающий изменения в активности генов в клетках ZNF729-FH hnPSCs через 3 часа после подавления белка ZNF729 (с помощью dTAGV-1) по сравнению с контролем (DMSO). Ось Y отражает, насколько сильно изменилась активность каждого гена. Горизонтальная линия — уровень без изменений. b. Тот же MA-график, что и в пункте a, но показывающий изменения через 24 часа после обработки. c. График-вулкан, показывающий изменения активности генов через 24 часа. Темно-фиолетовым цветом отмечены гены, с которыми связывается белок ZNF729-FH; светло-розовым — те, с которыми он не связывается. Подписанные точки — это ключевые гены, участвующие в клеточном цикле. Статистическая значимость (FDR 5%) определена с помощью тестов DESeq2 Wald и метода Benjamini-Hochberg. d. Схема, которая объясняет, как ген ZNF729-FH приобрел уникальную для человека функцию в раннем развитии. Этот процесс стал возможен благодаря встраиванию в геном вирусного элемента HERVK LTR5Hs. Силуэты созданы в BioRender. Цитирование: Fueyo, R., Wang, S., Crocker, O.J. et al. A human-specific regulatory mechanism revealed in a pre-implantation model. Nature (2025). https://doi.org/10.1038/s41586-025-09571-1
Автор: Fueyo, R., Wang, S., Crocker, O.J. et al.Источник: www.nature.com
Неожиданный контроллер: для чего нужен ZNF729?
Вирусный энхансер активирует ген ZNF729. Сам ген кодирует белок, который является транскрипционным фактором. Эта молекула может связываться с ДНК и управлять работой сотен других генов. Ученые обнаружили еще одну деталь. ZNF729 связывается со стартовыми участками «генов домашнего хозяйства». Это базовый набор инструкций для основных клеточных функций: деления, обмена веществ, выживания. Обычно такие гены управляются старыми механизмами, одинаковыми для многих видов.
Но в клетках человека в эту систему включился ZNF729. Он принял на себя функцию одного из главных контроллеров клеточного роста. Примечательно, что ZNF729 чаще активирует гены, хотя его строение обычно имеют белки, подавляющие их работу.
a. Изображения бластоидов nontarg-CARGO и LTR5Hs-CARGO, полученные с помощью конфокального микроскопа и окрашенные для выявления специфических клеточных линий. KLF17 (маркер эпибласта) показан желтым; GATA4 (маркер гипобласта) — голубым; GATA3 (маркер трофэктодермы) — пурпурным. n обозначает количество проанализированных бластоидов. Масштабная линейка — 50 мкм. b. Подсчет клеток с положительным окрашиванием для каждого маркера в бластоидах, показанных в пункте a. Серые точки — количество клеток в каждом отдельном бластоиде. Ромбы (желтые, голубые, пурпурные) — медианное (среднее) значение. Статистическая значимость определена с помощью t-критерия Стьюдента, P-values указаны в скобках. c, d. UMAP-визуализация активности генов в отдельных клетках, полученных из бластоидов nontarg-CARGO и LTR5Hs-CARGO. Цвета обозначают принадлежность клеток к определенным типам (c) или к исходному генотипу (d): оранжевый для nontarg-CARGO, фиолетовый для LTR5Hs-CARGO. e. UMAP-визуализация эталонного набора данных по активности генов в эмбрионе человека (вверху) и проекция на него результатов анализа клеток nontarg-CARGO (оранжевый) и LTR5Hs-CARGO (фиолетовый) (внизу). f. График-вулкан, показывающий изменения активности генов в клетках эпибласта бластоидов LTR5Hs-CARGO по сравнению с nontarg-CARGO. Фиолетовым и голубым цветом обозначены гены, расположенные вблизи (в пределах 250 kb) от элемента LTR5Hs; серым — все остальные. Жирным шрифтом выделены гены, которые более подробно рассматриваются на Рис. 3b (см. ориг. исследование). Пунктирные линии обозначают статистически значимые изменения.
Автор: Fueyo, R., Wang, S., Crocker, O.J. et al.Источник: www.nature.com
Эволюционная находка: как мы стали зависимы от вируса
Это исследование описывает последовательный и эффективный эволюционный процесс:
Событие: Древний ретровирус встроился в ДНК предка человека.
Приспособление: Один из его фрагментов, LTR5Hs, оказался возле гена ZNF729. Клеточные системы начали его применять как мощный энхансер.
Результат: Ген ZNF729, который раньше был малоактивен на этой стадии, получил сильную активацию в раннем эмбрионе человека.
Зависимость: Эта новая система управления оказалась очень эффективной и встроилась в основы клеточной жизни. Со временем старые способы контроля клеточного деления могли ослабнуть. Система стала зависимой от вирусного элемента: теперь без него она не функционирует.
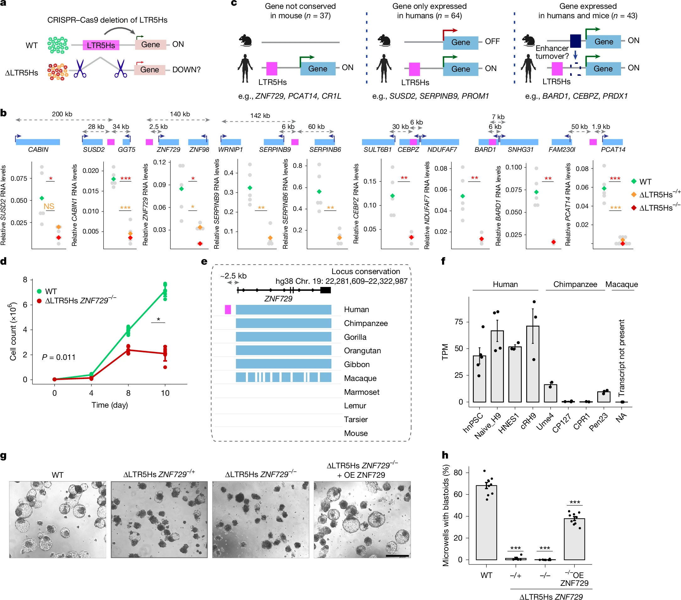
a. Схема эксперимента по проверке важности ДНК-последовательности LTR5Hs. WT — дикий (исходный) тип. b. Результаты измерения активности (RT-qPCR) указанных генов в клетках исходного типа (WT) и в клетках с удаленным элементом LTR5Hs (ΔLTR5Hs). Над каждым графиком — схема расположения генов. Серые точки — данные по каждому отдельному клону клеток, ромбы — медианное (среднее) значение. Цвет звездочки показывает, было ли удаление произведено в одной (гетерозиготное, желтый) или обеих (гомозиготное, красный) копиях ДНК. NS — статистически незначимо. c. Сравнение активности и сохранности генов, регулируемых LTR5Hs, у человека и мыши. Силуэты созданы в BioRender. d. Графики роста клеток исходного типа (зеленый) и клеток с удаленным элементом LTR5Hs возле гена ZNF729 (красный). Статистическая значимость определена методом ANOVA. e. Схема, показывающая сохранность гена ZNF729 и его регуляторных участков у разных видов. Элемент LTR5Hs присутствует только у человека. Данные адаптированы из Cactus UCSC tracks. f. Активность гена ZNF729 в стволовых клетках человека, шимпанзе и макаки. У макак этот ген неактивен. Каждая точка — отдельный биологический образец. TPM — transcripts per million (единица измерения активности гена). g. Изображения бластоидов или темных клеточных скоплений, полученных из: клеток исходного типа (WT), клеток с частичным (+/-) и полным (-/-) удалением LTR5Hs, а также из клеток, в которые ген ZNF729 был добавлен обратно (эксперимент по «спасению», OE). Масштабная линейка — 400 мкм. h. Количественная оценка эффективности формирования бластоидов на основе данных с изображений g. Каждая точка — отдельный биологический образец. Статистическая значимость определена с помощью t-критерия Стьюдента, P-values указаны в тексте.
Автор: Fueyo, R., Wang, S., Crocker, O.J. et al.Источник: www.nature.com
Событие, которое началось как случайная генетическая мутация от старой инфекции, стало необходимой частью программы развития человека. Наш геном не идеален, и со временем подвергается изменениям. А тут получилось, что самые важные дополнения в него вносят неожиданные участники.
Этот веб-сайт использует файлы cookie или аналогичные технологии для улучшения вашего просмотра и предоставления персонализированных рекомендаций. Продолжая использовать наш веб-сайт, вы соглашаетесь с нашей Политикой конфиденциальности