Как из неживого зародилась жизнь? Как РНК учится копировать себя – ученые воссоздают первый шаг эволюции
Вопрос о том, как из безжизненной материи возникла жизнь, — пожалуй, одна из самых фундаментальных и волнующих загадок, стоящих перед человечеством. Мы привыкли к сложности и многообразию живого мира, но как всё началось? Каков был тот самый первый, робкий шаг от химического хаоса к упорядоченной системе, способной к самовоспроизведению? Долгое время учёные искали «молекулу-прародительницу», и РНК — рибонуклеиновая кислота — давно стала главным кандидатом на эту роль. И вот, кажется, исследователи подобрались ещё на один крошечный, но невероятно важный шажок к разгадке этой тайны, сумев в лаборатории запустить процесс, очень напоминающий самокопирование РНК.
Почему именно РНК? «Швейцарский нож» древнего мира
А почему, собственно, РНК? В современных клетках главные роли распределены: ДНК хранит генетическую информацию, а белки выполняют основную работу, в том числе катализируют химические реакции. РНК же часто воспринимается как своего рода «посредник» между ними. Но учёные предполагают, что на заре жизни всё могло быть иначе. Существует влиятельная гипотеза «РНК-мира», согласно которой именно РНК была той универсальной молекулой, которая и хранила наследственную информацию, и сама же катализировала реакции, необходимые для жизни. Представьте себе эдакий молекулярный швейцарский нож — одно устройство для множества задач!
Ведь что нужно для старта жизни? Способность хранить «инструкцию» и способность эту инструкцию воспроизводить, да ещё и как-то влиять на окружающую «химию». РНК, как выяснилось, умеет и то, и другое. Она, как и ДНК, состоит из цепочки нуклеотидов, способных нести код. И, подобно некоторым белкам-ферментам, определённые молекулы РНК (их называют рибозимами) могут ускорять химические реакции. Это уникальное сочетание функций делает её идеальным претендентом на роль первой самовоспроизводящейся молекулы. Джеймс Эттуотер из Университетского колледжа Лондона метко замечает: «Это была та молекула, на которой держалась вся биология».
Задачка со звёздочкой: «липкая» проблема репликации
Звучит красиво, но на практике воссоздать самокопирующуюся РНК оказалось дьявольски сложно. Да, РНК может формировать двойную спираль, похожую на знаменитую ДНК-шную. И теоретически, процесс копирования должен быть схож: разделить спираль на две отдельные нити, а затем к каждой из них достроить комплементарную пару. Вуаля — две идентичные копии готовы!
Но тут-то и крылась загвоздка. Двойные спирали РНК оказались на редкость «липкими». Цепи так прочно цепляются друг за друга, что разделить их надолго, чтобы успеть достроить новые, — задача не из лёгких. Они так и норовят снова «застегнуться», как молния, не давая ферментам сделать свою работу. Как же преодолеть это упрямство?
Хитрый ход: магия триплетов и температурных качелей
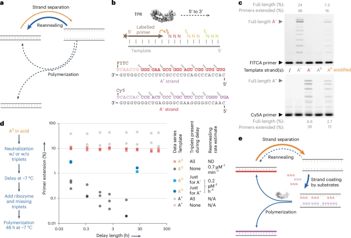
И вот здесь команда Джеймса Эттуотера предложила изящное, почти хитроумное решение. Вместо того чтобы пытаться достраивать целые длинные цепи, они решили использовать короткие «кирпичики» — наборы из трёх нуклеотидов РНК, так называемые триплеты. Оказалось, что эти триплеты связываются с одиночной цепью РНК достаточно крепко, чтобы не дать ей снова соединиться со своей бывшей «напарницей», но при этом не настолько намертво, чтобы помешать дальнейшему процессу. «Три — это золотая середина,» поясняет Эттуотер, намекая, что более длинные фрагменты могли бы вносить ошибки при сборке.
Сам процесс напоминает хорошо срежиссированный химический танец. Сначала РНК-фермент в форме двойной спирали смешивают с этими триплетами. Затем раствор подкисляют и нагревают до внушительных 80°C. Это как следует «встряхивает» двойную спираль, заставляя её разойтись на отдельные нити. В этот момент триплеты получают шанс «прилипнуть» к нужным местам на этих нитях, формируя своего рода «перекладины» будущей новой спирали.
Дальше — резкая смена декораций. Раствор делают щелочным и стремительно охлаждают до -7°C. Вода начинает замерзать, а оставшаяся незамерзшая жидкость становится очень концентрированной. Именно в таких условиях РНК-фермент «просыпается» и начинает свою работу: он сшивает прилипшие триплеты в единую новую цепь.
Первые успехи и горизонты: что дальше?
Конечно, это пока не полная победа. Исследователям удалось таким образом скопировать участок длиной до 30 «букв» из РНК-фермента, который сам состоит из 180 «букв». Но это уже огромный прорыв! Это доказательство того, что принцип работает. Учёные полны оптимизма и считают, что, поработав над эффективностью своего РНК-фермента, они смогут добиться и полной репликации. Представьте себе: молекула, создающая точную копию самой себя в пробирке!
Не просто химия: удивительные параллели с современной жизнью
А теперь самое интересное. Эта «очень простая молекулярная система», как её называет Эттуотер, таит в себе несколько крайне любопытных намёков. Во-первых, сама идея триплетов. Ведь в наших с вами клетках генетический код тоже триплетный! Каждая аминокислота, из которых строятся белки, кодируется последовательностью из трёх нуклеотидов. «Может существовать взаимосвязь между тем, как биология копировала свою РНК в прошлом, и тем, как биология использует РНК сегодня,» — предполагает Эттуотер. Невероятно, правда? Возможно, мы видим отголоски древнейшего механизма.
Более того, исследователи заметили, что триплеты, которые с наибольшей вероятностью участвовали бы в естественной репликации в далёком прошлом (те, что связываются наиболее прочно), — это как раз те, из которых, как считается, и состоял самый первый, примитивный генетический код. Ещё одно совпадение? Или ключ к пониманию того, как эволюционировал этот код?
Из пробирки — в древний мир: могли ли такие условия существовать на Земле?
Хорошо, в лаборатории всё получилось. А как насчёт реальных условий на молодой Земле? Могли ли такие «температурные качели» и изменения кислотности происходить естественным путём? Исследователи считают, что да. Процесс требует пресной воды, так что, скорее всего, это происходило на суше. Идеальными кандидатами выглядят геотермальные системы — горячие источники, гейзеры. «Необходимые компоненты можно найти на Земле и сегодня, — говорит Эттуотер. — Горячие источники Исландии могут иметь смешанные значения pH, включая такие же кислые, как те, что мы используем». Представьте себе: древний вулкан, у его подножия — тёплые озерца, где вода то нагревается, то остывает, то становится более кислой, то более щелочной… Идеальная «кухня» для зарождения жизни!
Новый взгляд на старых знакомых: доинформационная эра РНК?
Комментарий Закари Адама из Висконсинского университета в Мадисоне добавляет ещё один интересный штрих. Он отмечает, что триплеты РНК в современных клетках выполняют чёткую информационную функцию — они «говорят» клетке, какую аминокислоту строить. Новая же работа, по его мнению, «может указывать на чисто химическую роль — неинформационную функцию — триплетов РНК-нуклеотидов, которую они могли выполнять до появления живой клетки». То есть, возможно, сначала эти триплеты были просто удобными химическими «конструкторами», а уже потом, в ходе эволюции, на них «нагрузили» информационную задачу. Это меняет наш взгляд на самые ранние этапы химической эволюции.
Заключение: больше, чем просто химия
Так что же мы имеем? Очередной элегантный эксперимент, ещё одну красивую научную статью? Нет, это нечто большее. Каждое такое исследование, пусть даже описывающее пока частичный успех, — это не просто шаг, а маленький прыжок в нашем понимании самих себя и нашего места во Вселенной. Разгадка тайны происхождения жизни — это не только удовлетворение научного любопытства. Это ключ к пониманию фундаментальных принципов, управляющих материей, и, возможно, даже к поиску жизни за пределами Земли. И хотя путь ещё долог, каждое такое открытие, как работа команды Эттуотера, делает этот путь чуточку короче и намного увлекательнее. Кто знает, может быть, мы действительно стоим на пороге воссоздания самого первого, самого главного шага жизни.














