Знаете это чувство, когда стоишь рядом с ревущей турбиной самолета или стеной колонок на рок-концерте? Звук такой силы, что кажется, он проникает в каждую клеточку тела, вибрирует где-то глубоко внутри. И вот что интересно: это не просто игра воображения или работа наших ушей и мозга. Ваши клетки, похоже, действительно ощущают этот звук.
Да, да, вы не ослышались. Не уши, а именно клетки. Звучит немного как научная фантастика, правда? Но давайте разберемся.
С точки зрения физики, звук — штука довольно простая. Это просто механические волны, которые бегут сквозь воздух, воду, да хоть сквозь стол, за которым вы сидите. Для всего живого звук — это важнейший сигнал из внешнего мира. Птицы поют, хищник крадется, ручей журчит — все это информация. Но вот мысль о том, что звук может напрямую влиять на самые основы жизни, на отдельные клетки, как-то не приходила в голову всерьез. До недавнего времени.
Группа исследователей из Киотского университета, опираясь на свои же предыдущие наработки и вдохновляясь такой интересной областью, как механобиология (это наука о том, как физические силы влияют на клетки и ткани), задалась вопросом: а что, если звуковое давление, которое мы ощущаем всем телом, достаточно сильно, чтобы заставить клетки как-то реагировать? Ведь звук — это тоже физическое воздействие, волна давления.
Лабораторный концерт для клеток
Чтобы проверить эту идею, ученые соорудили довольно хитроумную установку. Представьте себе: взяли специальный вибрационный датчик (такой, что звук в вибрацию превращает) и прикрепили его… к полке. Снизу. К этому датчику подсоединили диафрагму, а уже на нее поставили чашку с живыми клетками, выращенными в лаборатории. Затем через обычный аудиоплеер и усилитель на всю эту конструкцию подавали звуковые сигналы. Идея была в том, чтобы создать для клеток контролируемую звуковую среду, похожую на ту, что может быть внутри нашего тела.
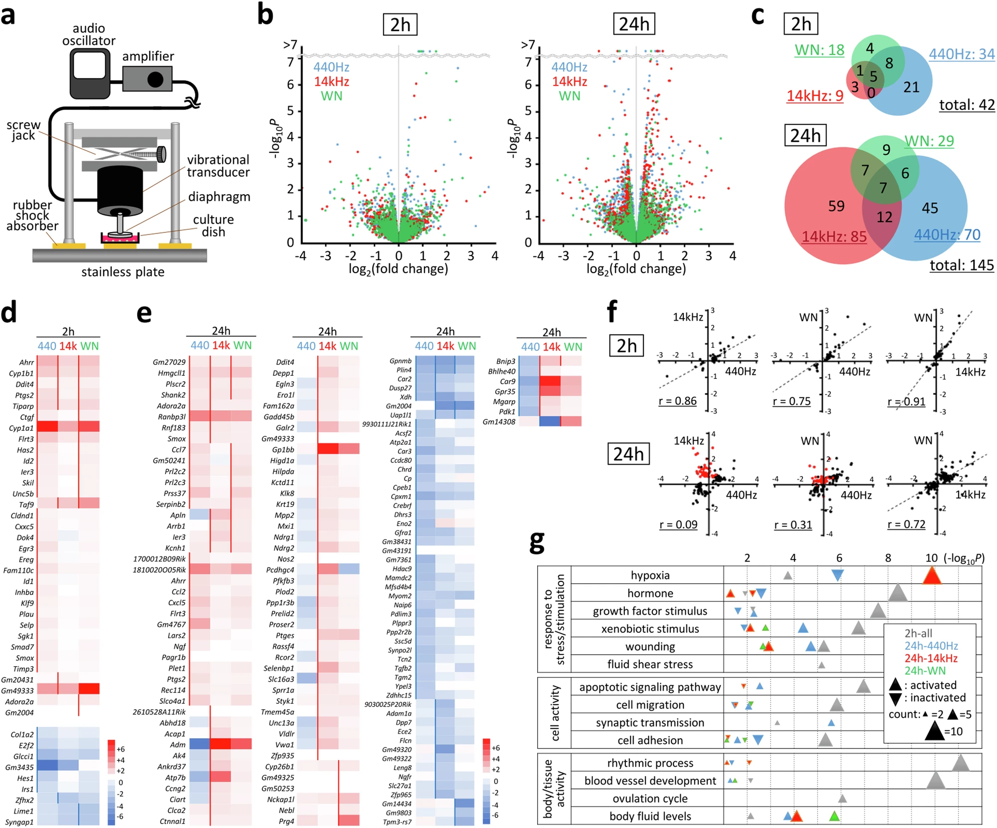
a Схематическое изображение системы прямого звукового излучения, созданной в данном исследовании. b Диаграммы вулканов, показывающие дифференциально экспрессированные гены в клетках C2C12 через 2 ч и 24 ч непрерывного излучения звука 440 Гц (синий), 14 кГц (красный) и белого шума (зеленый) при давлении 100 Па, выявленные с помощью анализа РНК-секвенирования. Образцы анализировали в трех экземплярах для каждого условия. c Диаграммы Венна чувствительных к звуку генов, выявленных с помощью анализа РНК-последовательности. Всего было выявлено 42 и 145 генов после 2 ч и 24 ч непрерывной эмиссии звука частотой 440 Гц (синий), 14 кГц (красный) и белого шума (зеленый) при давлении 100 Па соответственно. d Тепловая карта 33 активированных и 9 инактивированных генов после 2 ч эмиссии звука. Положительные и отрицательные изменения в разах показаны на шкале от красного к синему. Боковые линии указывают на статистическую значимость (P < 0,05). e Тепловая карта для генов, чувствительных к звуку, после 24 ч звукового излучения, показана так же, как и в (d). f Корреляции значений log2 генных ответов с различными звуковыми паттернами. Гены, которые противоположно реагировали на звук 440 Гц и 14 кГц в течение 24 ч, отмечены красным цветом. g Биологические активности, на которые существенно влияет звуковое излучение, выявлены в результате анализа аннотации генов, проведенного с помощью Metascape. Перечислены пути с высокой статистической значимостью (-log10P > 5). Цитирование: Kumeta, M., Otani, M., Toyoda, M. et al. Acoustic modulation of mechanosensitive genes and adipocyte differentiation. Commun Biol 8, 595 (2025). https://doi.org/10.1038/s42003-025-07969-1
Автор: Kumeta, M., Otani, M., Toyoda, M. et al.Источник: www.nature.com
И что же они «услышали»?
Клетки слушают, клетки реагируют
Анализ показал: клетки действительно реагируют на звук в слышимом нами диапазоне! Это не просто пассивное «колыхание» в такт волнам. Клетки меняли свою активность.
Особенно исследователей поразило вот что: звук заметно тормозил процесс превращения клеток-предшественников в полноценные жировые клетки (по-научному это называется дифференцировка адипоцитов). Представляете? Звук может мешать образованию жира на клеточном уровне! Неожиданно, правда?
Как говорит Масахиро Кумета, один из авторов работы: «Звук нематериален. А значит, звуковая стимуляция — это неинвазивный (то есть не требует разрезов или уколов), безопасный и быстрый способ воздействия. Очень вероятно, что он найдет применение в медицине».
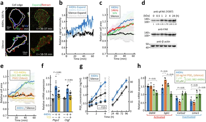
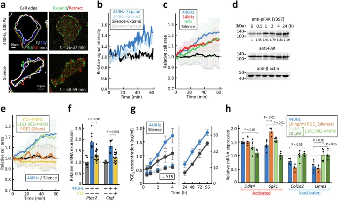
a Живое наблюдение клеток C2C12, экспрессирующих EGFP-Lifeact, при акустической стимуляции синусоидальным звуком частотой 440 Гц при давлении 100 Па. Процедуры обработки изображений описаны на Дополнительном рис. 7. Края клеток в моменты времени 0, 20, 40 и 60 мин наложены белым, синим, зеленым и красным цветом, соответственно. Расширенные и втянутые области через 1 мин показаны зеленым и красным цветом, соответственно. b Изменения во времени относительной интенсивности сигналов расширяющихся/втягивающихся областей при стимуляции 440 Гц (синий/светло-синий) или в тишине (черный/серый). c Изменения во времени относительной площади клеток при стимуляции 440 Гц (синий), 14 кГц (красный) и белым шумом (зеленый) при 100 Па или в тишине (черный). n ≥ 5 для каждого условия, вертикальные столбики указывают +- SD. d Вестерн-блот анализ лизата цельных клеток C2C12, взятого в указанный момент времени после начала непрерывной акустической стимуляции 440 Гц при 100 Па. После блоттинга с антифосфо Y397 FAK-антителом мембрана была снята и повторно блоттирована с анти-FAK-антителом. В качестве контроля нагрузки проводили блоттинг с анти-β-актином. Указана нормализованная интенсивность сигнала фосфорилированного FAK относительно интенсивности сигнала общего FAK. e Временные изменения относительной площади клеток при звуке 440 Гц (синий), тишине (черный), звуке 440 Гц с 2 мкМ Y15 (желтый) и 10 мкМ L161.982 (светло-зеленый) и тишине с 10 нг/мл PGE2 (оранжевый). n ≥ 5 для каждого условия, вертикальные столбики указывают +- SD. f Уровни экспрессии Ptgs2 и Ctgf после 2 ч излучения звука 440 Гц при 100 Па в присутствии (желтый) или отсутствии (синий) 2 мкМ Y15 по сравнению с уровнем в состоянии молчания (серый). Столбики представляют +SD из 3 биологических реплик ≥3 независимых экспериментов, статистическая значимость оценивалась с помощью одностороннего ANOVA с последующим тестом Тьюки HSD. g Количество ПГЕ2, высвобождаемого в культуральную среду, определяли с помощью хемилюминесцентного анализа при непрерывной стимуляции 440 Гц при 100 Па (синий) или молчании (серый) в разные временные точки. Пунктирной линией показаны результаты в присутствии 2 мкМ Y15, добавленного за 1 ч до начала звуковой стимуляции. Столбики представляют +- SD из n ≥ 3. h Ответы четырех генов, чувствительных к звуку, в присутствии 10 нг/мл PGE2 (оранжевый) или 2/10 мкМ L161.982 со стимуляцией 440 Гц (зеленый). Столбики представляют +SD из трех биологических реплик двух независимых экспериментов, а статистическая значимость по сравнению только со звуком 440 Гц (синий) оценивалась с помощью одностороннего ANOVA с последующим тестом Tukeys HSD. Цитирование: Kumeta, M., Otani, M., Toyoda, M. et al. Acoustic modulation of mechanosensitive genes and adipocyte differentiation. Commun Biol 8, 595 (2025). https://doi.org/10.1038/s42003-025-07969-1
Автор: Kumeta, M., Otani, M., Toyoda, M. et al.Источник: www.nature.com
Гены под прицелом звука
Но это еще не все. Исследователи пошли дальше и обнаружили около 190 генов, которые оказались чувствительны к звуку! Подумать только, у клеток есть гены, которые как-то реагируют на вибрации определенной частоты. Звук также влиял на то, как клетки «прилипают» друг к другу (это называется клеточной адгезией), и ученым даже удалось подсмотреть, как именно звуковой сигнал передается внутрь клетки.
Что это значит на практике? Пока рано говорить о конкретных процедурах, но открываются очень интересные перспективы. Если звук может влиять на активность генов и поведение клеток, может быть, однажды мы сможем использовать его для… ну, скажем, для ускорения заживления тканей? Или для борьбы с определенными болезнями на клеточном уровне?
a Временной ход акустической стимуляции, использованной в данном исследовании. Периоды стимуляции обозначены желтым цветом. b Относительные уровни экспрессии мРНК маркерных генов дифференцировки адипоцитов, Cebpa и Pparg, на 3-й день дифференцировки клеток 3T3-L1, как показано с помощью количественного ПЦР-анализа. Столбики представляют +SD из 3 биологических реплик ≥3 независимых экспериментов, а статистическая значимость по сравнению с молчанием (серый) оценивалась с помощью одностороннего ANOVA с последующим тестом Тьюки HSD. c Изображения окрашивания липидов клеток 3T3-L1, меченных BODIPY 493/503. Показаны изображения недифференцированных, раннедифференцированных и позднедифференцированных клеток. d Соотношение недифференцированных (зеленый), раннедифференцированных и позднедифференцированных (светло- и темно-коричневый) клеток 3T3-L1 на 7-й день. Указаны условия акустической стимуляции и концентрация PGE2 в среде MDI. Представлены данные трех биологических реплик из трех (акустическая стимуляция) и двух (стимуляция ПГЕ2) независимых экспериментов. Точками обозначена каждая точка данных для границы недифференцированных и дифференцированных клеток. Указано соотношение недифференцированных клеток. e Относительное количество накопления липидов в клетках 7-го дня определяли путем измерения интенсивности флуоресценции BODIPY 493/503, экстрагированного в 2-пропаноле после окрашивания клеток. В рамке указано среднее значение и 25-75 перцентиль; столбики представляют +-SD из четырех независимых экспериментов; статистическая значимость по сравнению с «тихой» выборкой оценивалась с помощью t-теста Уэлша. Цитирование: Kumeta, M., Otani, M., Toyoda, M. et al. Acoustic modulation of mechanosensitive genes and adipocyte differentiation. Commun Biol 8, 595 (2025). https://doi.org/10.1038/s42003-025-07969-1
Автор: Kumeta, M., Otani, M., Toyoda, M. et al.Источник: www.nature.com
Новый взгляд на привычное
Самое захватывающее во всем этом даже не потенциальные медицинские применения. Это исследование заставляет нас по-новому взглянуть на само восприятие звука живыми организмами. Мы привыкли думать, что звук — это дело ушей и мозга. А оказывается, все сложнее и интереснее. Похоже, способность реагировать на механические вибрации, коими и является звук, заложена в самой основе жизни, на уровне отдельных клеток.
Так что в следующий раз, когда вы почувствуете басы всем телом на концерте или вибрацию от проезжающего грузовика, помните: это чувствуете не только вы целиком, но и, возможно, каждая клеточка вашего организма ведет свой собственный, тихий диалог со звуком. Удивительно, не так ли? Мир вокруг нас и внутри нас полон сюрпризов.
Этот веб-сайт использует файлы cookie или аналогичные технологии для улучшения вашего просмотра и предоставления персонализированных рекомендаций. Продолжая использовать наш веб-сайт, вы соглашаетесь с нашей Политикой конфиденциальности