Всего три гена неандертальцев до сих пор меняют форму наших лиц: новое открытие в генетике
Каждый из нас несет в себе небольшое, но вполне реальное наследие неандертальцев. От 1 до 4% ДНК современных людей за пределами Африки имеют архаичное происхождение. Обычно мы представляем, что это влияет на цвет кожи или иммунитет. Нет, на самом деле эти гены до сих пор присутствуют в чертах, которые мы видим в зеркале каждый день.
Оказывается, всего три крошечные генетические правки, унаследованные от неандертальцев, могли повлиять на то, как формируется наша челюсть. Так что речь пойдет не о генах пещерного человека, а о том, как эволюция работает на микроуровне — через точную настройку активности одного-единственного гена в самый ответственный момент развития эмбриона.
Что не так с челюстью Пьера Робена?
Есть одна наглядная история из медицины. Существует редкое врожденное состояние, которое называют последовательностью Пьера Робена. Дети с этим диагнозом рождаются с аномально маленькой, недоразвитой нижней челюстью.
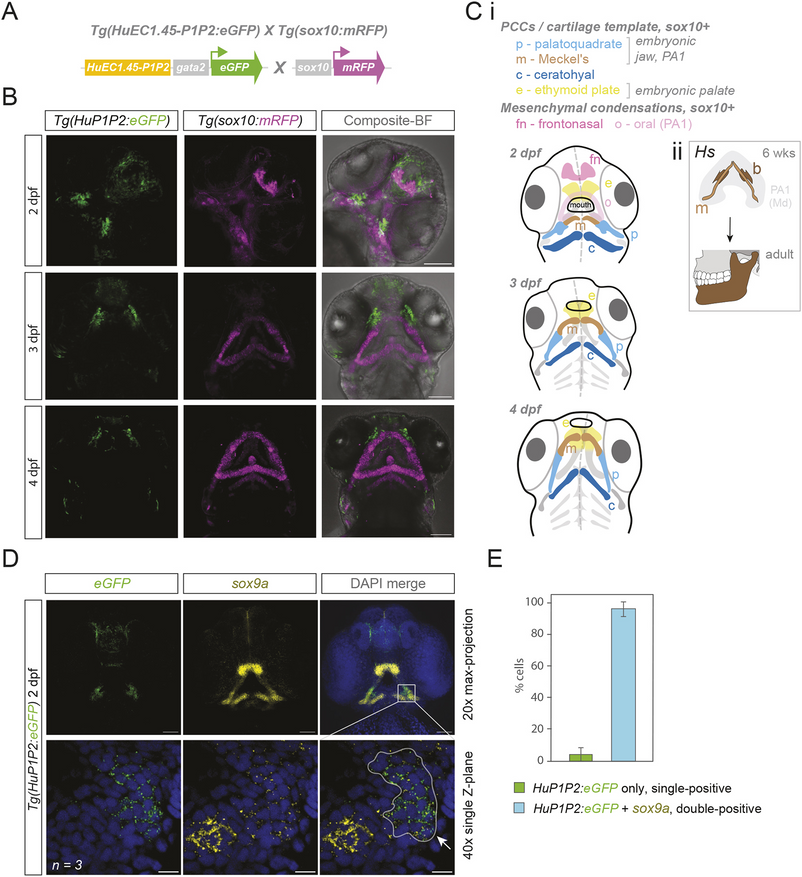
Генетики выяснили одну из причин этого состояния. Проблема кроется не в самом гене, ответственном за рост костей, а в его выключателе. Далеко от гена под названием SOX9 — ключевого инструктора по созданию хрящей — находится регуляторный участок ДНК, энхансер EC1.45. У пациентов с тяжелой формой синдрома Пьера Робена этот энхансер попросту отсутствует. Нет регулятора — нет команды. В результате ген SOX9 работает недостаточно активно в нужных клетках, и челюсть не формируется должным образом.
Это наблюдение породило логичный вопрос. Если полное удаление энхансера EC1.45 приводит к таким последствиям, что произойдет, если его не удалить, а лишь слегка изменить? Например, так, как это было у наших дальних родственников — неандертальцев.
Как заставить ген светиться?
Ученые сравнили человеческий энхансер EC1.45 с версией, найденной в расшифрованных геномах неандертальцев. Они обнаружили три отличия — всего три однобуквенные замены в генетическом коде. Могут ли они на что-то влиять?
Чтобы это проверить, был поставлен эксперимент. Исследователи взяли эмбрионы рыбок данио-рерио, чьи процессы формирования лица во многом схожи с человеческими, и создали специальную генетическую конструкцию. Человеческий энхансер EC1.45 был пришит к гену, производящему красный светящийся белок. Неандертальский — к гену зеленого белка. Обе конструкции поместили в один и тот же эмбрион.
Результат — в клетках, формирующих будущее лицо, зеленый сигнал от неандертальского энхансера был заметно ярче красного. Это прямое доказательство: неандертальская версия работает активнее. Она сильнее подстегивает связанный с ней ген.
Самое важное — этот эффект проявлялся не постоянно, а в строго определенный момент: на второй день развития эмбриона. Это критическое окно, когда клетки-предшественники лицевых структур принимают свои решения о будущем.
Больше гена — больше ткани?
Что эта повышенная активность означает на практике? Усиленная работа энхансера EC1.45 должна приводить к более высокой выработке белка SOX9. А SOX9, в свою очередь, управляет популяцией клеток черепного нервного гребня — по сути, стволовых клеток-мигрантов, из которых строится большая часть лицевого скелета.
Исследователи решили смоделировать этот процесс. Они снова обратились к эмбрионам данио-рерио. На этот раз они искусственно повысили уровень SOX9 именно в тех клетках, где в норме активен энхансер EC1.45. Они имитировали эффект, который должен был вызывать неандертальский вариант.
Эффект оказался физически измеримым. У эмбрионов с повышенной активностью SOX9 объем зачатков хрящевой ткани в области челюсти был достоверно больше. Логическая цепочка замкнулась.
- Три генетических варианта неандертальцев делают энхансер EC1.45 более активным.
- Более активный энхансер приводит к усиленной работе гена SOX9 в ключевой момент развития.
- Это, в свою очередь, увеличивает количество клеток-предшественников, формирующих челюсть.
Именно этот механизм мог вносить свой вклад в формирование более массивной и выступающей челюсти, характерной для неандертальцев, по сравнению с Homo sapiens.
Эволюция в деталях
Конечно, было бы наивно полагать, что три нуклеотида в одном энхансере полностью определяют форму лица. Морфология — результат работы сотен, если не тысяч генов. Данное исследование не говорит, что найден ген неандертальской челюсти.
Оно показывает нечто более фундаментальное. Эволюция часто действует не через создание новых генов с нуля, а через тонкую настройку уже существующих. Изменяя активность гена на 5% в нужный день и в нужном месте, можно получить заметное морфологическое отличие.
ДНК, которую мы носим в себе, — это живой сценарий, который исполняется каждый день в наших клетках. И некоторые его строки были написаны неандертальцами задолго до нашего появления, продолжая формировать нас — вплоть до мельчайших изгибов наших лиц.
Источник: Development















